La gamma di "anti-stress terapeutici" offerta è molto vasta. Eccone alcuni: diversi tipi di psicoterapie come colloqui terapeutici,sedute di bioenergia, metodi autosuggestivi come NLP: programmazione neurolinguistica, tecniche di visualizzazione, psicoanalisi, tecniche distensive muscolari e respiratorie, rimedi "anti-stress". Sono tutti descritti esaurientemente nelle relative opere che formano delle intere biblioteche.
Il nostro approccio è:
- meno mercantilistico,
- orientato verso esperienze manageriali pragmatiche e
- basato su solide fondamenta neuro-endocrine.
tutto questo può servire ai terapisti per trovare individualmente metodi e tecniche terapeutiche razionali atti ad affrontare una patologia sempre più divulgata.
Per illustrare le basi fisiologiche, psichiche e sociali, nei capitoli introduttivi, di fisiologia e di patologia è descritto il funzionamento di questa primordiale funzione regolativa biologica e sotto quale condizioni diventa patologica. Ritengo importante conoscere i meccanismi fisiologici e patologici per trovare, se necessario, degli approcci terapeutici.
In questo capitolo sono esposte le misure per evitare lo stress patologico e come tornare eventualmente a delle condizioni non patologiche.
1. Diagnosi
Non è facile determinare se i disturbi dipendono da uno stato di distress cronico o se sono causati da altri motivi. Conviene anzitutto chiarire se si tratta proprio di disturbi psicosomatici oppure psichici:
- causati da continui, anche piccoli, stressori
- combinati con scarsa capacità cognitiva di autoregolazione e/o
- incapacità di procurarsi piaceri e appagamenti.
Una diagnosi differenziale a regola d'arte è quindi di primordiale importanza, perchè chi tratta di malattie organiche e psichiche sotto gli aspetti di stres, altrimenti usa un'ottima medicina per la malattia sbagliata.
Se il sospetto che si tratta di disturbi causati primordialmente da distress cronico è fondato, serve il seguente modulo per avvalorare l'ipotesi. È stato concepito da Grossarth-Maticek [1] nel contesto di un grande studio epidemiologico prospettivo sulle correlazioni tra stress e diverse malattie.In base all'analisi delle risposte a 50 domande si misura il grado di autoregolazione cognitiva di una persona. Come tutti gli strumenti di questo tipo anche questo non è molto affidabile, ma offre una buona visione sullo stato autoregolativo del soggetto.
Per esperienza: un grado basso di autoregolazione cognitiva è spesso correlato a distress cronico.
Download
.pdf
.xls
Il paziente dovrebbe rispondere di getto alle 50 domande. Meglio se compila il modulo da solo, senza essere influenzato da nessuno.
La somma delle crocette moltiplicate con il relativo moltiplicatore viene diviso per 50 e si ottiene il grado di autoregolazione media.
Viene valutata come segue:
| Autoregolazione molto scarsa |
1 |
- |
2 punti |
| Autoregolazione scarsa |
2 |
- |
3 punti |
| Autoregolazione media scarsa |
3 |
- |
3.5 punti |
| Autoregolazione media buona |
3.5 |
- |
4 punti |
| Autoregolazione buona |
4 |
- |
5 punti |
| Autoregolazione ottimale |
5 |
- |
6 punti |
Le persone con un indice di autoregolazione cognitiva inferiore a 3 alla lunga rischiano di sviluppare sintomi psicosomatici o psicopatologici.
L'esperienza dimostra che la compilazione del modulo è un'ottima premessa anche per iniziare un discorso e per sviluppare delle misure concrete atte a migliorare l'autoregolazione cognitiva. In casi meno problematici e con pazienti ancora in grado di riflettere bene, detta compilazione ha segnato l'inizio e la fine della terapia.
2. Modelli
Per un terapista che esecita nel settore comportamentale è conveniente disporre di modelli di relazioni, comportamenti e regolazioni umane.
Di seguito presento un modello:
- relazionale / psichico, uno
- comportamentale / sociale e uno
- fisiologico / biologico.
Da parte di un terapista è riduttivo limitare la sua considerazione solo su uno dei tre modelli: si tratta di aspetti diversi dello stesso, unico fenomeno. Solo tenendo d'occhio tutti questi aspetti, si può trovare una "terapia" adatta al singolo caso; cosa che non è minimamente rispettata da nessuna delle innumerevoli offerte in merito, anche se denominate "olistiche".
2.1 Modelli relazionali
I modelli relazionali illustrano le relazioni con sè stessi (diverse istanze del "Sè"), con un'altra persona emotivamente importante e nel seno di gruppi funzionali (famiglia, lavoro, ...) e formali (autorità). Ne ho scelto uno che uso nelle conferenze sulla pediatria e che spiega lo sviluppo somato-psico-sociale umano
2.2 Modelli di comportamento
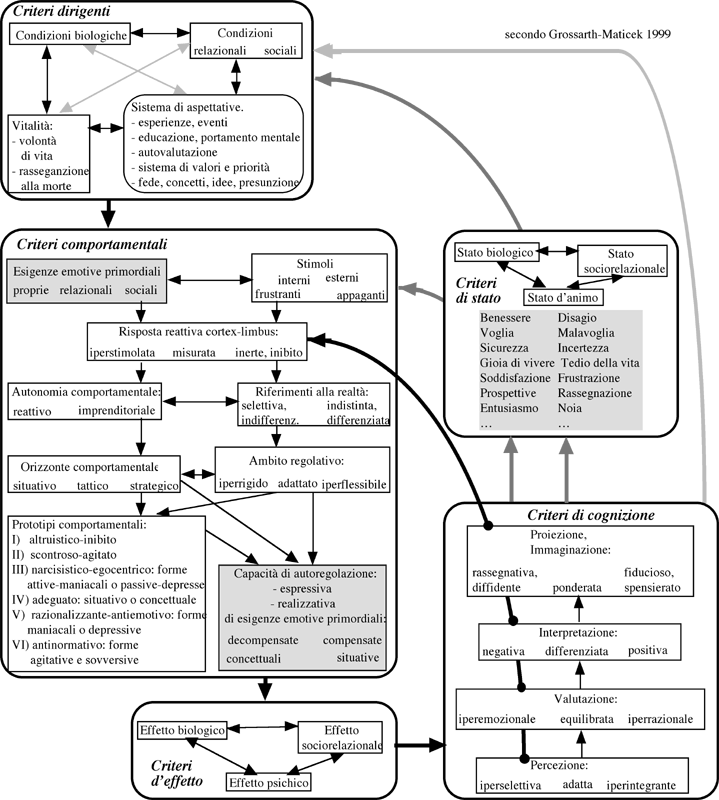
I modelli comportamentali rispecchiano condizioni e interferenze tra fattori biologici, sociali e psichici, focalizzandosi su circuiti regolativi comportamentali. Nel seguente modello ho sviluppato delle idee di Grossarth-Maticek [2]. Grossarth-Maticek lavora parecchio con comportamenti e reazioni tipiche, il che facilita il lavoro terapeutico da una parte, anche se dall'altra non è molto differenziato. Ma almeno ricorda lo spettro di tipiche reazioni umane.
2.3 Modelli patofisiologici di stress
Come pro memoria i modelli di eustress, distress e astress: Riferito al distress cronico si nota, che:
- gli stressori esterni, pur piccoli, mantengono continuamente all'erta i circuiti regolativi
- spesso le funzioni cognitive rinforzano ulteriormente le funzioni emotive o/e locomotorie e impediscono regolari sfoghi e/o periodi di sistematica distensione
Questi meccanismi alla lunga portano:
- dapprima ad una riduzione di tolleranza verso determinati stressori, poi a una
- diminuita capacità reattiva dei circuiti regolativi, alla fine
- all'esaurimento e la degenerazione (burn out) di organi e sistemi coinvolti.
La degenerazione di organi e sistemi è di solito irrimediabile.
Ogni approccio terapeutico razionale al distress cronico deve rispettare questi meccanismi e tener conto del fatto che l'unico accesso è fornito tramite il sistema cognitivo (impressivo) e cognitivo-locomotore (espressivo).
Il sistema cognitivo stesso può influenzare d'altronde solo minimamente le funzioni fisiologiche; quanto, dipende soprattutto delle capacità cognitive individuali ancora rimaste in progredite forme di sintomi psicosomatici e psicopatologici.
3. Terapie comportamentali
Il nostro approccio, meno noto negli ambienti intervenzionisti / terapeutici, è basato idealmente su un variato e ricco equilibrio tra:
- Stressori (e come ridurli se diventano prepotenti):
- come evitare al meglio gli stressori e
- come gestirli al meglio, ed è di provenienza piuttosto manageriale (nel cui campo lo stress é di casa) e della propria gestione. L'altra parte della medaglia è di conseguenza:
- Gratificatori (e come aumentarli se diventano scarsi):
- come attirare delle gratificazioni e
- gestirle in modo che perdurino o si ripetano, ed è di provenienza piuttosto filosofica come insegnavano le scuole Epicuree nella nostra cultura e il Confucianesimo orientale.
Visto che per ognuno di noi, sia gli stressori frustranti sia i gratificatori appaganti sono diversi, bisogna
- primo: disporre di strumenti per identificarli e valutarli
- secondo: sviluppare tattiche e strategie per indirizzarli verso un equilibrio
- terzo: avere tempo e materiale per realizzarli
sia come terapista sia come soggetto colpito dalle gioie e dalle tristezze della vita.
Di seguito sono trattati la relazione terapeutica, quattro "terapie" di pronto soccorso e per finire interventi psicoterapeutici antistressanti:
- Pronto soccorso antistressante
- Autotrattamento di stati di panico
- Prevenzione del sovraccarico emotivo
- Interventi psicoterapeutici
3.1 Relazione terapeutica
Ai futuri terapisti consiglio di provare gli strumenti presentati, uno dopo l'altro, su di sè. Ci vogliono carta, matita, mente e un pò di tempo indisturbato. Strada facendo s'impara quale strumento si presta meglio per certe problematiche e si dispone di compiti parziali da consigliare a certi clienti.
Davanti a un concreto compito, molto presto tra i pazienti si individuono le pecore piagnucolose da quelle che intendono dare anche del proprio (come, fra l'altro, ogni bravo terapista). Una relazione terapeutica nella quale il terapista dà del proprio e il cliente no, è da interrompere per interesse di entrambi.
Le seguenti proposte sono basilari terapie comportamentali.
Ci vuole esperienza ed uno spirito estremamente pragmatico per indirizzare bene un cliente nella sua ricerca di stressori e gratificatori, mete, tattiche e strategie e nel medesimo tempo riuscire a mantenere la motivazione per sobbarcarsi questo scomodo percorso, spesso in contrasto a rituali comportamentali impostati sìn dall'infanzia.
I due peccati mortali (di terapista e cliente) in questo contesto sono:
- Le pretese e le idee sono astratte invece che palpabili e quantificabili.
- Le pretese sono troppo esigenti in una volta sola (dividere in 10 piccoli compiti)
Nota bene: se un tentativo fallisce, aggiunge uno stressore invece di un gratificatore (che si avrebbe in caso di successo). L'insuccesso è antiterapeutico. Se non volete danneggiare il cliente, è meglio sconsigliare i tentativi che non promettono un successo quantificabile.
3.2 Pronto soccorso antistressante
Il pronto soccorso comportamentale antistressante consiste essenzialmente in tre misure:
- evitare con tutte le scuse (anche tirate per i capelli) situazioni potenzialmente frustranti.
- cercare con tutti i trucchi (e vivere con gusto) situazioni appaganti. In gergo: ogni giorno combinare una bella cazzata ben premeditata. Bianca riguardo questo contesto cita Schopenhauer [3]: " ... cose appaganti sono di solito inutili, amorali o illegali."
- tentare di diventare meno dipendenti e più autonomi. In gergo: mandare 'affanculo tutti i rompiscatole.
Riassunto: Non fare i bravi!
3.3 Autotrattamento di stati di panico
A causa di fobie, dipendenze, stress decompensato secondo il metodo kinesiologico di Roger J. Callahan:
Leben ohne Phobie, Verlag für angewandte Kinesiologie VAK, D-Freiburg i.B. Estratto dalla dispensa Elementi di psicoterapia PTO 1
Sono trattati i seguenti temi:
Trattamento principale (esercizio da eseguire in caso di un attacco)
- Classificare l'intensità del panico su una scala da 1 a 10 (sono calmo, disteso => completamente impanicato).
- Battere il punto sotto l'occhio (stomaco 1) per 30 - 40 volte immaginandosi che sarebbe bello perdere il panico. Se possibile anche il punto indicato sul secondo dito del piede (stomaco 45).
- Classificare di nuovo l'intensità del panico: se non è diminuita almeno di due punti, procedere con l' "Inversione psichica"
Trattamento esteso (esercizio da ripetere 3 volte al giorno)
- "Visualizzazione" (vedi dopo)
- "Trattamento principale" (vedi sopra)
- Battere per 35 volte il punto tra l'anulare e il mignolo della mano non dominante (triplice riscaldatore 3) immaginandosi che sarebbe bello superare lo stato di panico.
- Classificare di nuovo l'intensità del panico: se non è diminuita almeno di due punti, procedere con l' "Inversione psichica", se invece è diminuita:
- Chiudere gli occhi, guardare prima in basso a destra, poi in basso a sinistra.
- Ruotare gli occhi prima in una, poi nell'altra direzione.
- Canticchiare una melodia, poi contare fino a 35, poi canticchiare di nuovo una melodia.
- Aprire gli occhi.
- "Trattamento principale" (vedi sopra)
- "Visualizzazione" (vedi dopo)
Visualizzazione (parte del trattamento esteso)
- Immaginarsi una situazione in cui non si è fobici o dipendenti.
- Classificare la difficoltà d'immaginazione su una scala da 1 a 10; se è meno di 3, tornare all'esercizio di partenza, se no:
- Battere per 10 volte i punti al lato del torace, altezza capezzoli; ev. anche il punto indicato sull' alluce.
- Classificare di nuovo la difficoltà d'immaginazione: se non è diminuita almeno di due punti, procedere con l' "Inversione psichica", se no tornare all'esercizio di partenza.
Trattamento dello stress (come aiuto in situazioni di tentazione, rischio)
- Posizione eretta, occhi chiusi che guardano verso il basso.
- Piegarsi lentamente in avanti mentre contemporaneamente gli occhi fanno il movimento contrario in modo che alla fine guardano verso l'alto.
- Erigersi lentamente mentre contemporaneamente gli occhi fanno il movimento contrario in modo che alla fine guardano di nuovo verso il basso.
Inversione psichica (in caso di difficoltà nell'esercizio principale)
- Battere il punto al lato esterno della mano non dominante, due dita dietro la protuberanza del mignolo (intestino tenue 3) con il suggerimento: "Mi accetto anche se non ho ancora superato il mio stato di panico".
- Classificare di nuovo l'intensità del panico: se non è diminuita almeno di due punti, procedere con l' "Inversione psichica fluttuante", se no tornare all'esercizio di partenza.
Inversione psichica fluttuante (in caso di difficoltà nell'inversione psichica)
- Sfregare i due punti immediatamente sotto la clavicola sopra i capezzoli con il suggerimento: "Mi accetto malgrado non abbia ancora superato il mio stato di panico".
- Tornare all'esercizio di partenza.
3.4 Prevenzione al sovraccarico emotivo
Esercizio della tradizione iniziatica che serve a staccarsi da un'opera e a prepararsi alla
prossima. Consiste in tre tappe, che vanno imparate.
Questa tecnica una volta imparata, richiede poco tempo, evita il rimuniginare di idee e aumenta notevolmente la concentrazione. Serve anche a capire una funzione del cervello importante: il pensiero laterale.
Preparazione
Ritirarsi in un posto tranquillo (se necessario al gabinetto), sedersi o sdraiarsi comodamente e chiudere gli occhi.
Tappa 1: lasciar correre i pensieri
Immaginarsi di stare dietro di sè e di osservare cosa pensa il proprio cervello senza immettercisi (né dirigere, né impedire, né partecipare).
- Dopo un po' di tempo si nota che la mente non tratta solo un tema, ma diversi contemporaneamente. L'attenzione (o la coscienza) dell'osservatore salta da un canale all'altro (come con il televisore). Nel frattempo la trasmissione sugli altri canali prosegue.
- Identificare quali temi sono trattati sui diversi canali e memorizzarli. Non impedire o sforzare il cambiamento di canali e non riflettere sulle "trasmissioni".
- Quando si ha la netta impressione che si stanno "rallentando" o le trasmissioni o la frequenza di cambiamento del canale, la prima tappa è finita.
- All'inizio questa tappa può durare fino a 10 min. Dopo un po' di esercizio dura 1 minuto o 2. Mai iniziare la seconda tappa se non è conclusa la prima.
Tappa 2: fissare l'argomento
Dei temi scoperti nella tappa 1 si sceglie quello che interessa di più. Poi si tenta di rimanere su questo canale; se dovesse cambiare da solo ci si riporta immediatamente indietro.
- Quando si riesce a rimanere sull'argomento senza "cambio di canale" per ca. 1 min., la seconda tappa è riuscita.
- Nessuno vieta di seguire il programma fino all'esaurimento.
- Mai iniziare la tappa 3 prima che siano riuscite la tappa 1 e la tappa 2 consecutivamente.
Tappa 3: disinserire la coscienza
"Spegnere il televisore": uscire dal canale scelto senza rientrare in un altro.
- Alcuni si immaginano proprio uno schermo nero, altri una tela scorrevole azzurra, altri proprio niente, come se ci fosse silenzio assoluto.
- Se si riesce a mantenere questo stato per ca. mezzo minuto l'esercizio è terminato.
3.5 Interventi psicoterapeutici
Estratto della dispensa Psicoterapie PTO 1
È chiaro che il lavoro psicoterapeutico necessita di istruzione e di allenamento. Il miglior allenamento e la migliore istruzione è sperimentare il metodo su sé stessi. Di seguito i principi e le procedure del metodo proposto da Grossarth-Maticek [4]
secondo le regole di Rogers [5]
.
Vengono trattati i seguenti argomenti:
Traguardo
Per il terapeuta: Stimolare l'autoattività del cliente per risolvere i suoi problemi osservando i seguenti criteri.
Per il cliente, i criteri che gestiscono un comportamento sensato sono:
- Instaurare delle condizioni di vita quotidiana che promuovono:
- L'espressione e lacomunicazione (esteriorizzazione).
- La realizzazione e il godimento (soddisfazione, interiorizzazione) di emozioni primordiali piacevoli per il cliente.
- Instaurare delle condizioni di vita quotidiana che evitano e inibiscono delle emozioni primordiali frustranti per il cliente.
- Reggere e gestire la vita quotidiana in funzione dei due principi sovraccitati, adattando se necessario anche valori, esigenze e concetti.
Per il lavoro pratico è importante che il cliente si definisca un (pure piccolo) obiettivo delimitato e definito.
Approcci all'esito
La premeditazione dialettica e sistemica è lo strumento mentale per il lavoro: dialettico in quanto paragona delle alternative, sistemico in quanto si immagina delle conseguenze probabili di comportamenti e si chiede se sono conformi agli obiettivi e ai criteri, sopportabili o inaccettabili (il santo non vale la candela).
Durante la sperimentazione di un comportamento alternativo (o abituale) si tenga presente:
- Un insuccesso significa che il comportamento non era adeguato e che bisogna sperimentare un'alternativa.
- Un insuccesso che si ripete in continuazione può essere un segnale per rivedere il sistema delle aspettative e l'autovalutazione (accettarsi, rispettarsi, volersi bene, perdonarsi) malgrado l'insuccesso.
Principi terapeutici
- La conduzione del discorso (Rogers) da parte del consulente deve essere:
- Autentica: sincerità, privo di bigotteria, che crea fiducia.
- Di stima positiva: rispetto e dignità, non invadente che crea un ambiente privo di paura e ricatto, che stimola il cliente ad affrontare le proprie emozioni e esperienze.
- Dedica comprensiva: darsi da fare per vedere il mondo con gli occhi del cliente, chiedere se le sospettate emozioni erano presenti, verbalizzare emozioni, fornire al cliente un modello di trattamento "autoesplorativo".
- Non guidare il discorso secondo le scoperte del terapista, né dare suggerimenti.
- Scoprire cosa è importante per il cliente, che obiettivi ha, la sua gerarchia individuale (canone) di valori e di esigenze e il suo "piano di vita a monte".
Procedura terapeutica
- Attivazione dell'auto-osservazione e nessi tra comportamento e conseguenze.
- Stimolazione di autoattività per gestire meglio i problemi.
- Discorso di comportamenti alternativi in base a modelli trattato brevemente di seguito.
Attivazione dell'auto-osservazione e nessi tra comportamento e conseguenze
- La persona rapporta i propri problemi, desideri e conseguenze subite.
- Il terapeuta pone delle domande circa i problemi, i traguardi, il comportamento e le relative conseguenze.
- Servono gli strumenti "Questionario sull'auto-regolazione" e "Questionario per la classificazione di tipologia comportamentale" per scoprire i punti critici e per rendere più chiari i nessi.
Stimolazione dell'autoattività per gestire meglio i problemi
- Il terapeuta interroga il cliente su quanto fatto in questo senso, sul comportamento passato e futuro.
- Certe persone sviluppano presto idee in merito.
- Altre sono deluse che il terapeuta non faccia delle proposte.
- Quasi tutti sviluppano dopo un certo tempo delle proposte proprie per intraprendere qualcosa.
Discorso sui comportamenti alternativi in base a dei modelli
- Se non ci sono proposte del cliente, il terapeuta spiega come un'altra persona con simili problemi ha tentato di risolverli e chiede un suo parere in merito.
- Le proposte sono discusse secondo i seguenti criteri:
- Creano condizioni in direzione del benessere, voglia, sicurezza, gioia, soddisfazione, prospettive, entusiasmo?
- Evitano o sfuggono condizioni di disagio, malavoglia, incertezza, tedio nei confronti della vita, frustrazione, rassegnazione, noia?
- Permettono una mutazione di proprie interpretazioni, valutazioni e convinzioni?
Per questi discorsi serve il modello comportamentistico PTO 1.5.4.2.1 e il "Questionario per rilevare il grado del piacere e del benessere" per rispettare le risorse. Modelli "discorsivi" sono utili per comprendere come altre persone affrontano un simile problema.
4. Misure e strumenti terapeutici
Abbiamo a disposizione diversi strumenti, che secondo il caso concreto potrebbero servire a conoscere meglio i propri stressori (retrospettivi), a gestirli efficacemente (operativi) e a pianificare il futuro in modo razionale (previsionale).
4.1 Misure operative
Le tecniche operative richiedono come base delle previsioni sensate, altrimenti rimangono attività senza alcuno scopo.
Sono indirizzate a persone afflitte da distress cronico che conoscono abbastanza bene i loro stressori (provenienti maggiormente da sovraccarico lavorativo).
Vengono trattati i seguenti argomenti:
Controlli, resoconti
(serali, settimanali, mensili, annui)
- programmi e
- budget;
- successi e insuccessi.
Di seguito ev. misure per correggere il tiro.
E' indicato anzitutto per delle persone con un' elevata responsabilità per progetti estesi con diversi collaboratori e fornitori coinvolti. Ma vale la pena di farlo almeno mentalmente anche per piccoli progetti.
Priorità
Classificare le pendenze per urgenza e importanza, poi fare una lista con la deduzione di sequenza.
Il grafico rappresenta un esempio con 10 compiti da risolvere. Si annota su un pezzo di carta e si riflette su quale è il più e il meno importante, il più e il meno urgente e così via, finchè tutti sono classificati. Poi si abbozza un diagramma e si inseriscono i compiti. Si dovrebbe farlo a mano (non come io nell'esempio).
Priorità
È indicato anzitutto per persone che hanno tanti compiti da risolvere e che si differenziano per urgenza e importanza. La tabellina non fissa la sequenza, ma dà una buona visione. Conviene stabilire la sequenza con le seguenti priorità:
- Urgenze dalle quali dipendono clienti, collaboratori o fornitori
- Urgenze e importanze che causano poco impegno di tempo
- altri
Time management (gestione del tempo)
- La mattina per 5...10 min.: fissare solo dei termini in tempo, il resto alla rinfusa e come salta in mente. Dà sicurezza il ricordarsi dell'importante: gratificatore
- Segnare al bordo una semplice classifica p.es. l'importanza con | || |||, gli appuntamenti con l'ora 15.30 ed ev. una classificazione come F famiglia, P privato, L lavoro. Dà l'impressione di gestire perfettamente la situazione: gratificatore
- Lasciare il tempo per gli imprevisti. Non pianificare la giornata occupando tutto il tempo disponibile, piuttosto rimandare (scrivere)il da farsi per i giorni successivi e, se necessario, spostare i termini nel tempo. Dopo un pò di osservazione si sa abbastanza bene, quanto tempo va speso in media per gli imprevisti. Dà almeno l'illusione di aver sotto controllo la situazione: gratificatore
- Cominciare la giornata con un compito scomodo che richiede pochissimo tempo: Toglie un peso con poca spesa: gratificatore
- Dopo aver finito un compito, cancellarlo dal taccuino. Dà la soddisfazione di aver sbrigato qualcosa: gratificatore.
- Scegliere il prossimo compito possibilmente secondo la voglia. Dà almeno l'illusione di poter disporre: gratificatore
- La sera, in 5 min., riportare i compiti rimasti ai prossimi giorni. automaticamente si fa il riassunto della giornata: è rassicurante, anche perché dà il tempo per prevenire: gratificatore
Molti clienti sono stressati perchè non sanno usare un'agendina. Basta insegnare loro come si deve fare. Meglio un'agenda non elettronica, che si porta sempre in tasca e che abbia una pagina per giorno. Personalmente ne preferivo una con pagine sostituibili per mese. È anche un ottimo pro memoria.
Indicato per dei clienti che devono sbrigare tanti e diversi compiti ogni giorno e hanno poco tempo. A me, dopo tanti anni di lavoro manageriale non serve più, perché Brigitte e Bianca mi organizzano le giornate lavorative, e per il resto mi sbrigo facilmente a naso.
Carico/rilassamento
Prevedere periodi di rilassamento, sfogo, distrazione giornalieri, settimanali e annui.
Mia nonna cinquant'anni fa diceva che l'inventore ci ha creati per otto ore di lavoro sodo, otto ore di sonno e otto ore di distrazione piacevole. Ma erano altri tempi.
Il grosso problema di molti di noi è la mancanza di sfogo: le convenzioni sociali e lavorative ci lasciano poco spazio per liberarci dai tanti piccoli stressori quotidiani. Molte volte mancano anche le sfide, nelle quali possiamo entusiasmarci e in altre realizzarci.
Si tratta di trovare valvole di sfogo e di distrazione molto individuali: uno lo realizza con la partita allo stadio, l'altro con la passeggiata con il cane, il terzo si dedica ai suoi francobolli, altri praticano sport o fanno musica o sono impegnati con i samaritani o vanno a giocare a carte oppure a ballare. Non importa quale antistressante sia, basta che dia soddisfazione e sfogo.
Gli adepti delle religioni salutistiche propongono i più svariati "metodi antistressanti", dal Wellness allo Yoga, dalle terapie di respirazione a tecniche di rilassamento, dal fitness al nuoto e innumerevoli altri. Il guaio è che le singole persone non hanno bisogno di una tecnica, ma di un modo di vivere che mantenga il loro equilibrio tra sfida e sfogo. E questo non si raggiunge con una terapia di qualsiasi tipo.
Decisioni
- Possibilmente non prendere nessuna decisione:
- senza valutare delle alternative, se non ci sono, non si tratta di una decisione ma di una costrizione!
- senza elencare vantaggi / svantaggi /
- rischi / imponderabili per ogni alternativa. Ogni alternativa ha i propri rischi, incertezze, pregi e difetti. Nel sistema di valori di chi prende la decisione, la valutazione complessiva non è mai "giusta" ma nel miglior caso "il minor male".
- possibilmente non decidere niente in situazioni troppo imbarazzanti.
- Se la decisione è presa, non riprenderla, se non per delle esigenze esistenziali.
Abbiamo spesso a che fare con clienti stressati che non si rendono più conto di questi meccanismi. Per non essere responsabili delle loro decisioni, si dimenticano delle alternative o si rifiutano di paragonarle, cercano di convincersi che si tratta di una "costrizione esterna". In questi casi è d'obbligo fare un serio discorso sulle responsabilità dei coinvolti. Altri clienti si disperano, perché non trovano un'alternativa con soli pregi e senza rischi e incertezze.
Rischi
- Classificarli in materiali, emotivi, relazionali, sociali
- con grado "esistenziale", "dannoso", "fastidioso", "eccitante" e
- Probabilità di fallimento
per ogni alternativa.
Questo procedimento è da usare con clienti che devono prendere decisioni di grande portata, che hanno poca esperienza nel decidere e/o sono spensierati o "fifoni".
L'esempio fa capire che il rischio non è l'unica componente di una decisione e che è importante anche il sistema di valori individuali di chi ha da valutare rischi materiali, emotivi, relazionali e sociali. Probabilmente il cliente si pone per la prima volta la domanda in cosa consistono concretamente questi fattori.
Disturbi
- evitare quelli piccoli e frequenti;
- affrontare subito quelli fastidiosi spontanei; eliminarli o accettarli (se il santo non vale la candela).
Le regole sono banali. Il problema sta nel fatto che spesso o non notiamo, o non diamo importanza, o siamo troppo presi dalle "cose importanti" per dedicarvi attenzione. Negli strumenti: "Specchi bianchi e neri" è descritto un metodo per identificarli.
Motivazione
- creare / cercare situazioni gratificanti;
- chiarire subito delle situazioni ambigue;
- risolvere dapprima le piccole faccende noiose;
- poi le faccende medie opprimenti;
- respingere immediatamente e ogni volta comportamenti demotivanti di altri;
- darsi da fare per non comportarsi in modo svalutante e quindi demotivante.
4.2 Misure retrospettive
Fare il punto della situazione, riconoscere la problematica. Le tecniche retrospettive/analitiche hanno un senso pratico solo se vengono usate come strumento per delle previsioni e dei controlli operativi.
Vengono trattati i seguenti argomenti:
Specchi bianchi e neri
Questo resoconto, proveniente da insegnamenti iniziatici, aiuta molto a rendersi conto su quali siano esattamente gli eventi che disturbano e che gratificano.
L'impegno per l'esercizio è importante (non in tempo e materiale) e dura ca. un mese. È indicato per persone che si trovano disorientate in un mare di impegni, ogni tanto anche per persone sottostimolate e annoiate.
- Annotare per 2 settimane gli eventi frustranti (quantificati),
- Classificare secondo i criteri
- imprese
- relazionali
- emotivi
- materiali
- e l'importanza.
- poi per altre 2 settimane gli eventi gratificanti.
- Classificare secondo i criteri
- imprese
- relazionali
- emotivi
- materiali
- e l'importanza.
È meglio procurarsi un piccolo taccuino e annotare subito un evento frustrante o gratificante. Si noterà che gli eventi si ripetono, e si marca la ripetizione (||||| |||).
Si riportano poi i risultati in uno schemino proprio illustrativo.
Cosa è da evitare e che cosa è da ricercare? Quali criteri sono scarsi e predominanti nello "specchio nero" e quali nello "specchio bianco"? Dove sarebbe opportuno rinforzare o moderare gli impegni?
Contabilità del tempo
Questo esercizio serve per rendersi conto dell'impiego del tempo a disposizione per correggere ev. il tiro nella gestione del tempo e per risparmiarlo nelle frustrazioni e guadagnarlo per le cose appaganti.
È indicato per delle persone che hanno l'impressione di spendere male il loro tempo e di non averne mai.
Si fa una semplice stima del tempo impiegato prima per le grandi esigenze esistenziali:
- Sonno
- Lavoro e tragitto al lavoro
- Alimentazione e cura fisica
- Vari impegni fissi
- Altro
Poi si suddividono i vari capitoli secondo le esigenze.
È meglio farlo per un anno (8'760 ore a disposizione) ma almeno per un mese tipico dell'anno (730 ore disponibili).
Dove impiegare più e meno ore?
Contabilità sui mezzi e le risorse
Con la stessa procedura come per il tempo, viene elaborata la contabilità dei soldi, della proprietà, del personale degli altri mezzi e delle risorse.
Analisi dei disturbi
Elencare i più frequenti disturbi sugli argomenti sopraindicati e classificarli secondo la gerarchia del fastidio e dell'importanza.
Programma sull'eliminazione/elusione dei disturbi con degli eventuali esercizi e delle preparazioni.
4.3 Misure previsionali
Le tecniche previsionali hanno un senso solo se si rispettano le risorse attualmente disponibili; altrimenti creano un ulteriore stress per via della sensazione d?incapacità durante le fasi di realizzazione. Le risorse disponibili si possono rilevare dalle retrospettive analitiche.
Vengono trattati i seguenti argomenti:
Obbiettivi, scopi, mete
 Scopo
- Quantificati e controllabili.
- Fattibili a piccoli passi (a tappe).
"Stai attento con i tuoi obbiettivi," mi diceva mia nonna durante la mia adolescenza, "potresti anche raggiungerli". Pensavo che fosse cinica. Ma aveva ragione.
Al contrario, ho a che fare con clienti stressati che si sono posti degli strani obbiettivi:
- il cui esito non è notevolmente influenzabile da loro stessi (sogni dichiarati obbiettivi: frustranti se non si avverano e non appaganti se si realizzano, una specie di gioco d'azzardo con gli stessi meccanismi di fissazione e dipendenza e per cui altamente stressanti).
- ai quali mancano tempi e mezzi o altri requisiti (forma di megalomania che può finire solo in frustrazioni e spesso in notevoli perdite materiali, emozionali, relazionali e sociali.)
 Meta
Un altro gruppo di clienti, invece, non si pone obbiettivi in modo da non rimanere delusi di loro stessi. A loro mancano poi le sfide, la possibilità del successo, spesso abbinato ad invidia e gelosie morbose fino alla paranoia.
Non so quale dei due gruppi è meno disperato e stressato.
Se un cliente rappresentato in uno di questi due gruppi intende seriamente migliorare la sua situazione, non rimane altro che intraprender:
- lunghi discorsi che elencano le conseguenze belle e meno belle della meta: ci vuole capacità di immaginazione pragmatica
- una collaborazione con una meticolosa pianificazione:
- di un obbiettivo raggiungibile,
- quantificabile e
- controllabile,
- fattibile
- a tanti piccoli passi
- non troppo impegnativi.
- prima di iniziare con la realizzazione è bene fare una fredda analisi se il Santo vale la candela e valutare la probabilità di almeno una parziale riuscita. Se è improbabile, sarebbe antiterapeutico iniziare perchè può finire con una frustrazione maggiore di quella iniziale.
Mansionari, procedure
Per chi collabora con altra gente è importante conoscere i propri
- compiti
- responsabilità
- competenze (diritti)
nei settori:
- operativi / esecutivi
- dispositivi
- gestionali
In molte aziende questo è organizzato bene, nel senso che le competenze e le responsabilità sono equilibrate rispetto ai compiti. In altri posti di lavoro o volutamente o per negligenza sono definiti nebulosamente. Questo crea tanto distress cronico di incertezza e problemi relazionali.
Se i superiori non si convincono dell'utilità di tali direttive, conviene, abbozzare almeno per sè stessi una tale lista.
vedi anche: Nozioni imprenditoriali
.
Esiti prevedibili
Tutte le imprese hanno le loro conseguenze. Vale la pena di rifletterci. Come dissero i vecchi Romani: ... respice finem ... . rifletti l'esito. Prima di intraprendere qualcosa di insolito vale la pena di immaginarsi le conseguenze, le sinergie, i parallelismi se riesce o meno, in bene e in male ...
Programmi, piani
Per dei progetti con diverse persone coinvolte, una certa complessità o di notevole importanza, conviene farsi un programma anche rudimentale. Dovrebbe contenere:
- Durata e termini dei diversi lavori;
- budget di risorse finanziarie, materiali, personali;
- piano di comunicazione e di istruzione tra i partecipanti.
È impressionante notare quanti progetti nascono male o falliscono. Durante tali progetti o al più tardi verso la fine sono tutti stressati. Meglio prevenire!
Budget
Per dei progetti, ma anche per un esercizio di una certa portata conviene fare un budget preliminare per non finire in un fallimento. Di solito si fanno budget finanziari, ma conviene anche farne uno per il tempo (vedi programmi, piani) e per le risorse.
Un esempio si trova nella dispensa Nozioni imprenditoriali MN 3.4.
5. Terapie farmacologiche
 Tiglio
Le terapie farmacologiche che riguardano lo stress possono servire, per un breve periodo, a mitigarne gli scomodi sintomi. A lungo però sono devastanti (siano esse naturali o meno), perchè sopprimono un sintomo, ma non regolano la condizione.
I rimedi usati a tale scopo si possono classificare in due modi atti a:
- diminuire la percezione: tanti sedativi hanno questo effetto come le benzoediazepine con il loro forte potenziale di tossicodipendenza. Sedativi / euforizzanti privi di effetti di tossicodipendenza possono essere utili per brevi periodi a pazienti iperattivi. Per es.: Kava-Kava, Canapa, serotoninergici come la triptofane. Per pazienti ipoattivi sono evidentemente controindicati.
Tè di tiglio o di camomilla sono miti e innocui sedativi contro sollecitazioni passeggere.
 Caffè e Tè nero
- inibire le reazioni emotive stimolando le attività: tipico effetto di efedrine e cocaina con il loro forte potenziale di tossicodipendenza. Stimolanti: Ginseng, Damiana,... privi di effetti di tossicodipendenza e che possono essere utili durante brevi periodi a pazienti ipoattivi .
Caffè e Tè nero sono miti e innocui stimolanti per combattere una stanchezza passeggera.
5.1 Nozioni farmacoterapeutiche
Normalmente un cliente stressato chiede l'assunzione di medicamenti che sopprimano i suoi sintomi emotivi e/o fisici provenienti dal suo stato. Questi sintomi possono indicare una situazione di spiccata simpatotonia (iperattività, sovraccarico, eccitazione, ...) o già una situazione di esaurimento (cedimento, impotenza d'azione, stanchezza cronica, esaurimento, burn out e altri).
Spesso si notano anche delle alterazioni smisurate o scoordinate dei due stadi e/o una bassissima tolleranza a delle variazioni ambientali.
L'esperienza terapeutica dimostra stranamente che:
- Clienti adrenergici chiedono (o si automedicano) spesso con dei rimedi "tonificanti" come se avessero paura di cadere in una vagotonia (recupero) mentre
- clienti colinergici (esauriti, ipoattivi) chiedono (o si automedicano) spesso rimedi "calmanti" come se avessero paura di cadere in una simpatotonia (iperattività).
- Quasi nessuno chiede un rimedio che aumenti la capacità di tolleranza (normatonia).
Come terapista è facile cadere in questa trappola e rinforzare il sintomo, rispettivamente non notare che invece occorrerebbe una maggiore tolleranza operativa tra l'isterismo e la rassegnazione.
L'altra trappola è quella di basarsi troppo sulla farmacologia; in presenza di un caso acuto può essere utile per aiutare a uscire da una situazione insopportabile, ma non cambia la relazione del cliente con la realtà che gli causa lo stress. Finché il cliente non riesce ad accettare una situazione o a cambiarla in un senso meno conflittuale, non c'è guarigione. Quale medicamento propongo ai miei clienti che si stressano in continuazione perché la realtà non corrisponde alla loro immagine morale?
5.2 Rimedi stressregolatori
- La dispensa Malattie del sistema nervoso PT 3.1
- l'incontro Gestione nervosa MmP 19
e
- la lezione sulle Malattie neurovegetative MmP 19.4
presentano in sufficienza delle proposte relative ad una medicazione dei diversi sintomi dello stress.
La tabella seguente elenca diverse sostanze usate a questo scopo, singolarmente o in combinazioni galeniche. Per semplificare, come criterio di classificazione, ho scelto i termini del sistema neurovegetativo, sebbene le sostanze agiscano anche sugli altri sistemi regolativi.
Non sono elencate sostanze antistressanti con un rilevante potenziale stupefacente come nicotina, efedrina, cocaina, benzoediazepine, ... .
| Rimedio |
per iperattivi |
|
per ipoattivi |
dose giornaliera |
| Piper methisticum |
+++ |
++ |
|
p.es. KAVA ... |
| Valeriana |
+++ |
++ |
|
Tinct. ... 10 ml |
| Triptofane |
+++ |
|
|
sera 1 gr |
| Luppolo |
++ |
+ |
|
Tinct. sera ... 1 ml |
| Camomilla |
++ |
+ |
|
Infuso ... 1/2 l |
| Lavanda |
++ |
+ |
|
Tinct. ... 3 ml |
| Canapa |
+ |
++ |
|
Tinct. sera ... 2 ml |
| Iperico |
+ |
++ |
|
Tinct. ... 10 ml |
| Passiflora |
+ |
++ |
|
Tinct. ... 6 ml |
| Scutellaria |
+ |
++ |
|
Tinct. ... 3 ml |
| Avena |
|
+++ |
|
Tinct. ... 10 ml |
| Tiglio |
|
++ |
|
Infuso ... 1 l |
| Fenilalanina |
|
|
+++ |
mattina 1 gr |
| Damiana |
|
++ |
++ |
Tinct. mattina ... 2 ml |
| Nux Colae |
|
+ |
++ |
Tinct. mattina ... 5 ml |
| Caffè |
|
|
++ |
... 5 tazze |
| Tè nero |
|
|
++ |
... 5 tazze |
| Micronutrienti |
|
++ |
+ |
p.es. 1 BEROCCA ® |
| Ginseng |
|
++ |
+ |
Tinct. mezzogiorno ... 5 ml |
| Piscidia |
|
+ |
+ |
Tinct. ... 3 ml |
| Rosmarino |
|
+ |
+ |
Aeth. 1 gt. dopo i pasti |
Daniela, Carmen, Francesca, Bianca curavunt
|